包头市“鹿城保”杯“秀出我的医保style”
医疗保险优秀作品征集大赛颁奖仪式圆满落幕
2026年3月3日,包头市“鹿城保”杯“秀出我的医保style”医疗保险优秀作品征集大赛颁奖仪式圆满落幕。这场创意盛宴,在掌声与共鸣中画上圆满句号。
一组数据,见证全民参与热情
“大赛共收到来自内蒙古自治区及湖南、福建、河南等地的有效投稿作品77件……”人保财险包头市分公司党委书记、总经理乔光锋分享的这组数据,勾勒出一幅全民参与的动人图景。
自2025年9月5日启动至11月30日征集结束,大赛围绕“提高医保政策知晓率、增强群众服务满意度、营造全民守护医保基金良好氛围”的宗旨,设立视频、征文、图片三大创作板块,吸引了参保群众、医务工作者、行业人士等社会各界踊跃参与。
77件作品跨越地域界限,用镜头、文字和影像,讲述着同一个主题——医保守护下的温暖中国。


一份坚守,彰显评审专业公正
如何从众多优秀作品中优中选优?大赛评审组给出了答案:盲评制。
隐去作者及单位信息,评审组依据作品的主题契合度、创意表现力、政策传播性、情感感染力等维度进行打分。这份严谨,只为尊重每一份用心创作的作品。
最终,视频组、征文组、图片组各评选出一等奖1名、二等奖2名、三等奖3名,共18件获奖作品,另有三组别16件作品获得优秀奖。
一场仪式,定格温暖瞬间
颁奖环节,一个个名字在大屏幕上滚动,定格成一份份沉甸甸的荣誉。
当市医保局副局长白润宏、机关党总支专职副书记姜涌,以及人保财险包头分公司总经理乔光锋、新华保险包头中心支公司总经理宿闻达、中华财险包头中心支公司总经理吴伟、人寿财险包头市中心支公司总经理冯璇等嘉宾,将荣誉证书一一递到获奖者手中时,台下掌声如潮——那是对每一份真诚创作的敬意,更是对无数医保故事的共鸣。




每一个奖项背后,都是一个关于医保的动人故事,一次生动的医保讲解。
优秀作品名单公示
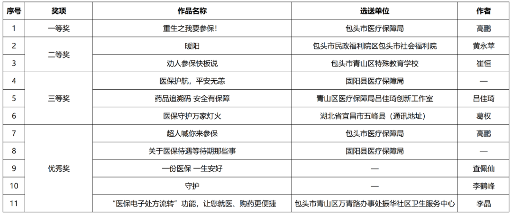
视频组

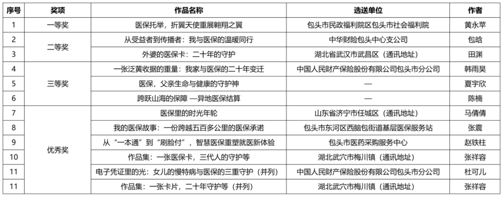
征文组

图片组

优秀组织

两段分享,诉说医保深情
“为什么创作这件作品?”当主持人把话筒递给获奖代表时,答案渐渐清晰。
包头市社会福利院黄永苹、青山区医疗保障局吕佳琦作为代表发言。他们分享了创作初衷、作品核心观点,以及那些与医保相关的真实感受。没有华丽的辞藻,只有发自内心的共鸣——医保,就是那个在人生风雨来临时,默默撑起的保护伞。


一个方向,续写医保新篇
“此次宣传大赛,是传递医保声音、讲好医保故事、凝聚社会共识的重要载体。”市医保局党组成员、副局长白润宏在颁奖仪式上向所有参与者致以诚挚谢意。
他表示,本次大赛征集的77件作品生动记录了医保事业的时代脉搏,充分彰显全社会对医保工作的深厚情怀。下一步,市医保局将持续深化政策解读通俗化精准化,擦亮“窗口找小悦”“医保体验官”等既有宣传品牌;大力推进宣传载体多元化立体化,探索“医保+商保+媒体”矩阵式新模式;着力打造医保服务品牌化满意度,让“医路有我、如我在办”深入人心;积极构建作品创作常态化机制化,鼓励更多接地气、冒热气的优秀作品。
仪式最后,所有获奖代表与嘉宾同框合影。一张张笑脸背后,是千千万万参保群众对医保的信任与期待。

“秀出我的医保style”,秀出的不仅是创意,更是医保与民生的血脉相连。
当一个个真实故事被记录,我们更加坚信:医保,正在守护每一个认真生活的你。
大赛虽已落幕,但医保的温度,永远在线。
- 大
- 中
- 小
