无障碍
|
关怀版
关闭关怀版
|
微信
|
登录/注册
用户中心
网站首页
要闻动态
政府信息公开
办事服务
互动交流
当前位置:
首页
>
要闻动态
>
新闻信息
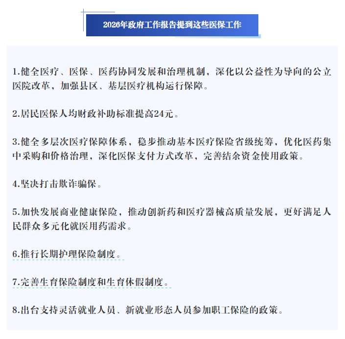
2026年政府工作报告提到这些医保工作
发文时间:2026-03-05
资料来源:国家医保局微信公众号2026年3月5日17:33
字体
大
中
小
打印
关闭
分享到:
相关附件